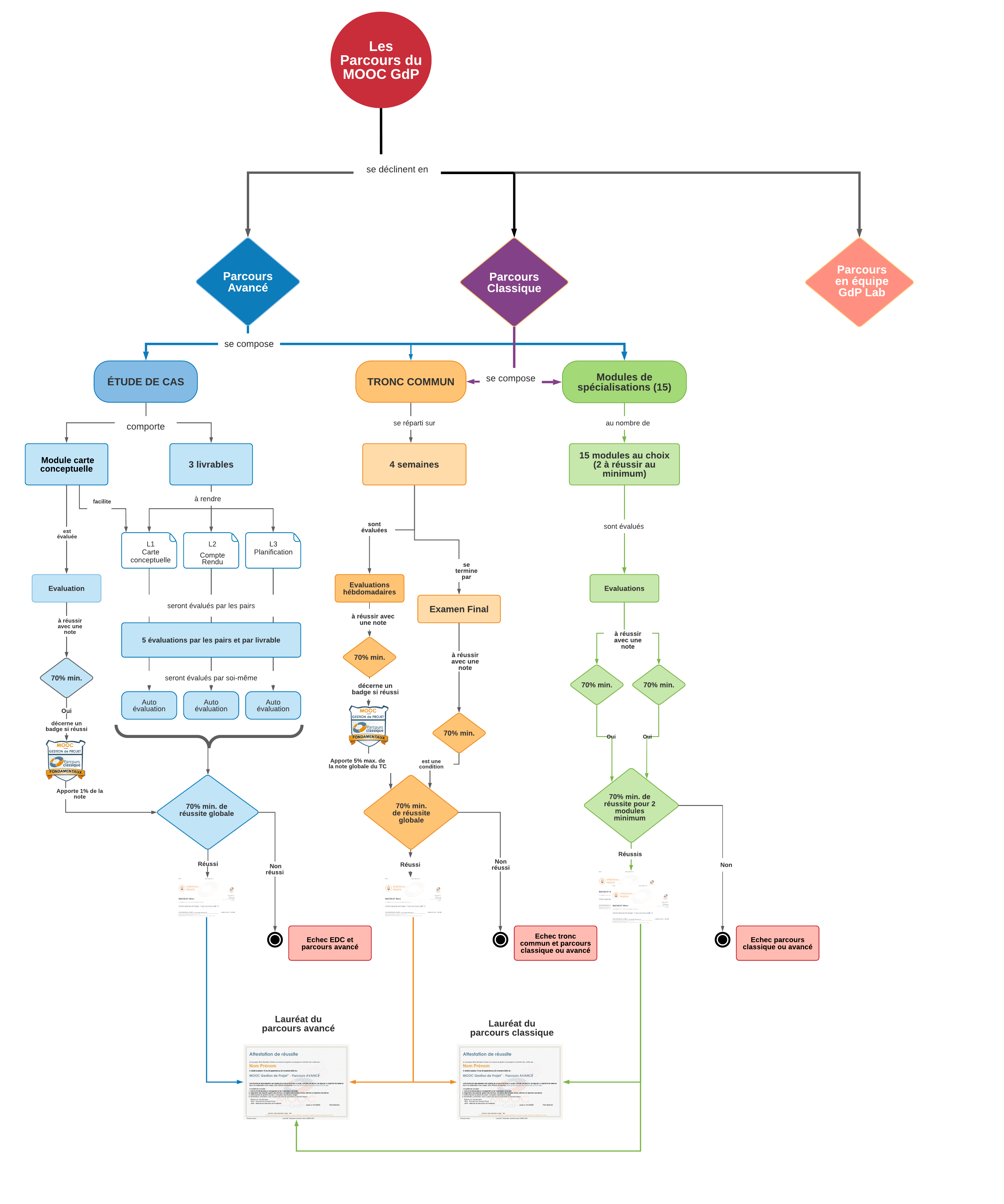
Pour le choix parcours avancé ou parcours classique, il n’y a pas de différence au départ. Mais pour suivre ou valider le parcours avancé, Vous devez vous inscrire dans le cours “étude de cas”, qui est affiché moocgdp.gestiondeprojet.pm/courses .
Il faut alors rendre un livrable chaque semaine. Si vous ne rendez pas le premier livrable en fin de semaine 1, vous passerez automatiquement dans le parcours classique (ce qui ne vous empêche pas de participer aux livrables 2 et 3 pour vous former).

Commentaires
0 commentaire
Vous devez vous connecter pour laisser un commentaire.